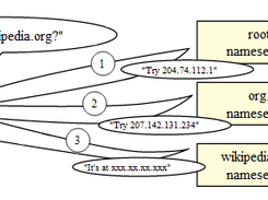
A whitepaper on DNS by Deepankar Arora, contains basics of DNS, Zone Transfers, DNS Bruteforcing and DNS Cache Poisoning.

Project Samples

Project Activity

See All Activity >

Categories

DNS

Follow BlackOps of DNS

BlackOps of DNS Web Site

Other Useful Business Software
AI-powered service management for IT and enterprise teams Icon
AI-powered service management for IT and enterprise teams

Enterprise-grade ITSM, for every business

Give your IT, operations, and business teams the ability to deliver exceptional services—without the complexity. Maximize operational efficiency with refreshingly simple, AI-powered Freshservice.
Try it Free
Rate This Project
Login To Rate This Project

User Reviews

Be the first to post a review of BlackOps of DNS!

Additional Project Details

Registered

2012-07-31